Ricetrasmettitori PSM4 QSFP28 da 100G e 10 km

Ricetrasmettitori PSM4 QSFP28 da 100G e 10 km

Il transceiver ottico RQ-100G-PSM4 QSFP28 è progettato per un servizio con portata fino a 10 km con velocità dati a quattro corsie di 25,78125 GHz. È basato su un'alimentazione a 3,3 V CC e funziona nell'intervallo di temperatura commerciale. È compatibile con QSFP MSA, SFF-8436, SFF-8636 e PSM4 MSA. Le funzioni di diagnostica digitale sono disponibili tramite interfaccia I2C, mentre le funzioni di controllo possono essere ottenute tramite interfacce LVTTL sull'host, tra cui principalmente la selezione del modulo (ModSelL), il reset del modulo (ResetL) e la modalità a basso consumo (LPMode). Il transceiver incorpora un array a quattro laser, solitamente DFB, un array di diodi a quattro pin, un CDR ad alte prestazioni integrato con quattro driver e circuiti integrati TIA separati. Le interfacce dati Tx e Rx con accoppiamento differenziale in CA sono compatibili con CML.

  • Dettagli del prodotto

Ricetrasmettitori PSM4 QSFP28 da 100G e 10 km

Applicazioni

  • Ethernet BASE 100G
  • Interconnessioni EDR Infiniband
  • reti aziendali

Caratteristiche

  • Interfaccia ottica MPO12
  • Lunghezza massima del collegamento fino a 10 km
  • Collegamenti dati fino a 25,78125 Gb/s per corsia
  • Alimentazione +3,3 V
  • Pacchetto conforme a QSFP MSA
  • Collegabile a caldo
  • Trasmettitore DML in modalità singola ad alte prestazioni
  • Ricevitore ottico PIN/TIA ad alta sensibilità
  • Funzionamento in modalità singola
  • BER < 5E-5@-12,5dBm(OMA)
  • CDR integrato
  • Temperatura di funzionamento della custodia: da 0 a 70ºC
  • Interfacce dati e controllo
  • Dati Tx CML/AC accoppiati
  • Dati Rx CML/AC accoppiati
  • ModSelL LVTTL
  • ReimpostaL LVTTL
  • ModPrsL LVTTL
  • LPMode LVTTL
  • Bus di comunicazione I2C a 2 fili
  • Conformità RoHS 6

Parametri massimi assoluti

Valori massimi assoluti (IL SUPERAMENTO DI QUESTI VALORI PUÒ CAUSARE DANNI IRREVERSIBILI AL DISPOSITIVO)

Parametro

Simbolo

Minimo

Massimo

Unità

Note

Temperatura di conservazione

Tstg

-40

+95

°C

Il superamento dei valori massimi assoluti può causare danni irreversibili al dispositivo.

Il dispositivo non è destinato a essere utilizzato in condizioni di valori nominali massimi assoluti simultanei, che potrebbero causare danni irreversibili al dispositivo.

Temperatura di esercizio della custodia (commerciale)

A

0 +70

°C

Umidità relativa - Conservazione

RHS

0 95 %

Umidità relativa - Operativa

RHO

0 85 %

Tensione di alimentazione

VCC

-0,3 3.6 V

Condizioni operative

Condizioni operative consigliate

Parametro

Simbolo

Minimo

Tipo

Massimo

Unità

Temperatura di esercizio della custodia

Caso T

0

+70

°C

Tensione di alimentazione CC

VCC

3.135

3.465

V

Corrente di alimentazione del modulo

Io sono

1000 mA

Caratteristiche elettriche

Caratteristiche elettriche del trasmettitore

Parametro

Simbolo

Minimo

Tipo

Massimo

Unità

Swing di input dati differenziale

Numero di telaio

180

900

mV

Impedenza di ingresso differenziale Tx

Zin

90 100 110

Ombra

Impedenza di uscita differenziale Tx

Zout

45 50 55

Ombra

ResetL Disabilita Tensione

Vr

2.0

Vcc+0.3

V

ResetL Abilita tensione

VrEN

0

0,8

V

ModSelL Disabilita Tensione

Vm

2.0

Vcc+0.3

V

Tensione di abilitazione ModSelL

VmEN

0

0,8

V

Caratteristiche elettriche del ricevitore

Parametro

Simbolo

Minimo

Tipo

Massimo

Unità

Oscillazione differenziale dell'output dei dati

VOUT

180 900

mV

Impedenza di uscita differenziale Rx

ZOUT

90 100 110

Ombra

Tensione di asserzione internazionale

Vintage

VCC-0.5

VCC+0.3

V

Tensione di disattivazione internazionale

VDInt

0

+0,4

V

Specifiche ottiche

Specifiche ottiche del trasmettitore

Parametro

Simbolo

Minimo

Tipo

Massimo

Unità

Note

Velocità del segnale | Ogni corsia

25,78125±100 ppm

Gbps

Lunghezza d'onda della corsia

L0

1295

1310

1325

nanometro

L1

1295

1310

1325

nanometro

L2

1295

1310

1325

nanometro

L3

1295

1310

1325

nanometro

Rapporto di soppressione della modalità laterale

SMSR

30

dB

Potenza di lancio media totale

Ptol

8.0

dBm

Potenza di lancio media | Ogni corsia

Pavg

-9,4 2.0

dBm

Ampiezza di modulazione ottica | Ogni corsia

OMA

2.2

dBm

1

Penalità per trasmettitore e dispersione | Ogni corsia

TDP

2.9

dB

Coordinate della maschera per gli occhi:

X1, X2, X3, Y1, Y2, Y3

{0,31, 0,4, 0,45, 0,34, 0,38, 0,4}

2

Potenza di lancio media del trasmettitore OFF | Ogni corsia

-30

dBm

Rapporto di estinzione

Pronto Soccorso

3.5

dB

Larghezza spettrale | 20 dB

1

nanometro

Riflettanza del trasmettitore

-12

dB

Tolleranza alla perdita di ritorno ottico

20

dB

Nota:

  1. Anche se il TDP < 1 dB, l'OMA min deve superare il valore minimo qui specificato.
  2. Rapporto di successo di 5e-5, secondo IEEE.

Specifiche ottiche del ricevitore

Parametro

Simbolo

Minimo

Tipo

Massimo

Unità

Note

Velocità del segnale per corsia

25,78125±100 ppm

Gbps

Lunghezza d'onda della corsia

L0

1295

1310

1325

nanometro

L1

1295

1310

1325

nanometro

L2

1295

1310

1325

nanometro

L3

1295

1310

1325

nanometro

Soglia di danno | Ogni corsia

THd

3.0

dBm

1

Potenza di ricezione media | Ogni corsia

-12,66

2.0

dBm

Riflettanza del ricevitore

-26

dB

Sensibilità OMA|Ogni corsia[1]

Sen

-12,5

dBm

2

Sensibilità del ricevitore stressata

(OMA), ogni corsia

-8,8

dBm

LOS Assert

LOSA

-15,5

LOS Deassert

Disturbo disfunzionale (LOSD)

-13,5

Isteresi LOS

PERDERE

0,5 3

Penalità per chiusura verticale degli occhi

VECP

1.9

dB

3

Occhio stressato J2 Jitter

J2

0,27

Interfaccia utente

Occhio stressato J4 Jitter

J4

0,39

Interfaccia utente

Nota:

1. Il ricevitore deve essere in grado di tollerare, senza danni, l'esposizione continua a un segnale ottico modulato in ingresso con questo livello di potenza su una corsia. Non è necessario che il ricevitore funzioni correttamente a questa potenza in ingresso.

2. Misurato con segnale di prova di conformità all'ingresso del ricevitore per BER = 5e-5 BER.

3. La penalità per la chiusura verticale degli occhi e il tremolio degli occhi sotto stress sono condizioni di test per misurare la sensibilità del ricevitore sotto stress. Non sono caratteristiche del ricevitore.

Diagnosi digitale

Interfaccia di monitoraggio

Parametro

Simbolo

Specifiche

Unità

Condizioni/Note

Temperatura

Te

+/-3

°C

Voltaggio

VCC

+/-5%

V

IBias

PREGIUDIZIO

+/-10%

mA

Potenza Rx

Rx-pwr

+/-2

dBm

Potenza di trasmissione

Tx-pwr

+/-2

dBm

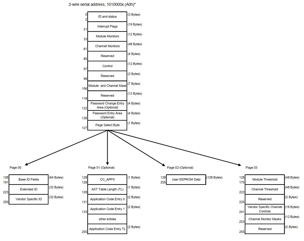
Mappa della memoria

100G QSFP28 10km PSM4 Transceivers

Assegnazione PIN

100G QSFP28 10km PSM4 Transceivers

ModSelL

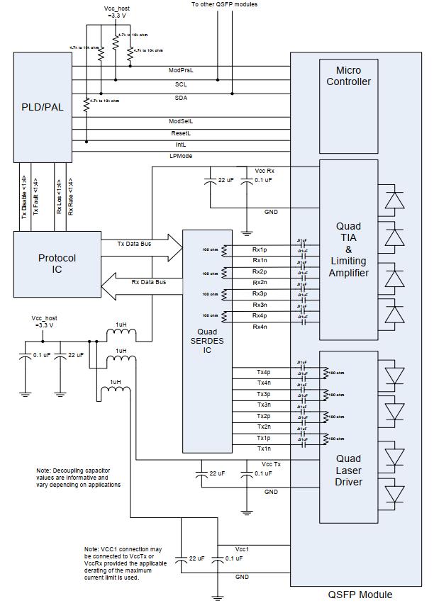
ModSelL è un pin di ingresso. Quando mantenuto basso dall'host, il modulo risponde ai comandi di comunicazione seriale a 2 fili. ModSelL consente l'utilizzo di più moduli QSFP su un singolo bus di interfaccia a 2 fili. Quando ModSelL è "Alto", il modulo non deve rispondere o confermare alcuna comunicazione di interfaccia a 2 fili dall'host. Il nodo di ingresso del segnale ModSelL deve essere polarizzato allo stato "Alto" nel modulo. Per evitare conflitti, il sistema host non deve tentare comunicazioni di interfaccia a 2 fili entro il tempo di de-asserzione di ModSelL dopo la de-selezione di qualsiasi modulo QSFP. Analogamente, l'host deve attendere almeno il tempo di asserzione di ModSelL prima di comunicare con il modulo appena selezionato. I periodi di asserzione e de-asserzione di moduli diversi possono sovrapporsi, purché siano soddisfatti i requisiti di temporizzazione di cui sopra.

ReimpostaL

Il pin ResetL deve essere portato a Vcc nel modulo QSFP. Un livello basso sul pin ResetL per un periodo superiore alla durata minima dell'impulso (t_Reset_init) avvia un reset completo del modulo, riportando tutte le impostazioni utente del modulo allo stato predefinito. Il tempo di asserzione del reset del modulo (t_init) inizia sul fronte di salita dopo il rilascio del livello basso sul pin ResetL. Durante l'esecuzione di un reset (t_init), l'host deve ignorare tutti i bit di stato finché il modulo non indica il completamento dell'interrupt di reset. Il modulo lo indica inviando un segnale IntL con il bit Data_Not_Ready negato. Si noti che all'accensione (incluso l'inserimento a caldo) il modulo dovrebbe inviare il completamento dell'interrupt di reset senza richiedere un reset.

ModPrsL

ModPrsL viene portato su Vcc_Host sulla scheda host e collegato a terra nel modulo. ModPrsL è impostato su "Low" quando inserito e disattivato su "High" quando il modulo è fisicamente assente dal connettore host.

Internazionale

IntL è un pin di uscita. Quando è "Low", indica un possibile errore operativo del modulo o uno stato critico per il sistema host. L'host identifica la sorgente dell'interrupt tramite l'interfaccia seriale a 2 fili. Il pin IntL è un'uscita open collector e deve essere collegato alla tensione di alimentazione dell'host sulla scheda host.

LPMode

Il pin LPMode deve essere portato a Vcc nel modulo QSFP. Questa funzione è influenzata dal pin LPMode e dalla combinazione dei bit di controllo software Power_over-ride e Power_set (indirizzo A0h, byte 93 bit 0,1). Il modulo ha due modalità: a basso consumo e ad alto consumo. La modalità ad alto consumo opera in una delle quattro classi di potenza. Quando il modulo è in modalità a basso consumo, ha un consumo energetico massimo di 1,5 W. Questo protegge gli host che non sono in grado di raffreddare moduli ad alta potenza, nel caso in cui tali moduli vengano inseriti accidentalmente.


L'interfaccia seriale a 2 fili del modulo e tutte le funzioni di sicurezza laser devono essere pienamente operative in questa modalità a basso consumo. Il modulo deve comunque supportare il completamento dell'interruzione di reset in questa modalità a basso consumo. Se i bit dell'identificatore esteso (pagina 00h, byte 129 bit 6-7) indicano un consumo energetico superiore a 1,5 W e il modulo è in modalità a basso consumo, deve ridurre il suo consumo energetico a meno di 1,5 W mantenendo comunque la funzionalità di cui sopra. Il metodo esatto per ottenere il basso consumo non è specificato, tuttavia è probabile che il trasmettitore o il ricevitore o entrambi non siano operativi in questo stato. Se i bit dell'identificatore esteso (pagina 00h, byte 129 bit 6-7) indicano che il suo consumo energetico è inferiore a 1,5 W, il modulo deve essere pienamente operativo indipendentemente dal fatto che si trovi in modalità a basso consumo o ad alto consumo.

Il modulo dovrebbe essere in modalità a basso consumo se il pin LPMode è nello stato alto, o se il bit Power_override è nello stato alto e anche il bit Power_set è alto. Il modulo dovrebbe essere in modalità ad alto consumo se il pin LPMode è nello stato basso, o se il bit Power_override è alto e anche il bit Power_set è basso. Si noti che lo stato predefinito per il bit Power_override è basso.

Interfaccia elettrica

100G QSFP28 10km PSM4 Transceivers

Layout PCB consigliato

100G QSFP28 optical module 100G QSFP28 optical module

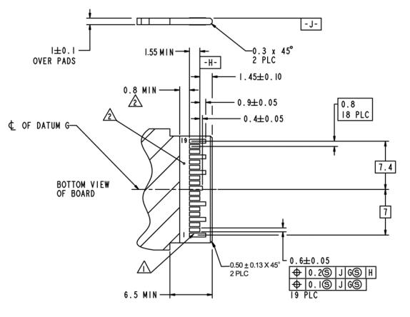
Dimensioni meccaniche

100G QSFP28 optical module

Note:

1. Tolleranza: +/-0,1 mm.

2、Altri secondo SFF-8661 o specifiche del cliente.

3、Porta ottica secondo le specifiche del connettore in fibra.

Avvertenze

Precauzioni per la manipolazione:

Questo dispositivo è soggetto a danni causati da scariche elettrostatiche (ESD). Si raccomanda vivamente di utilizzare un ambiente privo di cariche elettrostatiche. Seguire le linee guida secondo le corrette procedure ESD.

Sicurezza laser:

Le radiazioni emesse dai dispositivi laser possono essere pericolose per gli occhi umani. Evitare l'esposizione degli occhi alle radiazioni dirette o indirette.

Avviso:

Le informazioni fornite in questa pagina contengono le specifiche di destinazione del prodotto, soggette a modifica senza preavviso.

Per aggiornamenti sui prodotti, modifiche alle specifiche, disponibilità dei campioni e date di rilascio della produzione, rivolgersi all'ufficio vendite Litecore.

Vuoi saperne di più su questo prodotto?

INVIA UN Messaggio
lasciate un messaggio

Se .Sei interessato ai nostri prodotti e vuoi sapere più dettagli, ti preghiamo di lasciare un messaggio qui, ti risponderemo non appena saremo

Prodotti correlati
100G QSFP SR4 ricetrasmettitore ottico 100G QSFP28 SR4 100m 850nm MPO
Ricetrasmettitore ottico 100G QSFP28 SR4 100m 850nm MPO, supporta 100 Gb/s e fino a 100 m di trasmissione su fibra MM, funziona con soluzioni di connessione IDC ad alta velocità e così via. Caratteristiche Conforme a IEEE Std 802.3bm Conforme a SFF-8665 Velocità di trasmissione dati fino a 25,78125 Gbps Velocità dati per canale Tecnologia VCSEL a 850 nm ad alta affidabilità Collegabile elettricamente a caldo Alimentazione singola +3,3V Intervallo di temperatura della custodia: 0 ~ +70 ℃ Consumo energetico massimo 2,5 W Connettore MPO12 singolo Reclamo RoHS
100G QSFP28 CWDM4 傳輸距離10公里,100G QSFP28 CWDM4 LC光纖收發器
Módulo transceptor óptico 100G QSFP28 CWDM4, admite 100 Gb/s y transmisión de hasta 10 km en fibra monomodo, funciona en soluciones de conexión IDC de alta velocidad, etc.
100G QSFP28 LR4 ricetrasmettitore ottico 100G QSFP28 LR4 1310nm 10km LC
Modulo ricetrasmettitore ottico 100G QSFP28 LR4, supporta 100 Gb/s e fino a 10 km di trasmissione su fibra SM, funziona in soluzioni di connessione IDC ad alta velocità e così via. Caratteristiche Design MUX/DEMUX a 4 corsie LAN WDM integrata TOSA / ROSA per una portata fino a 10 km su SMF Supporta 100GBASE-ER4 per velocità di linea di 103,125 Gbps e OTU4 per velocità di linea di 111,81 Gbps Larghezza di banda aggregata >100 Gbps Connettori LC duplex Conforme allo standard IEEE 802.3-2012 Clausola 88 IEEE 802.3bm CAUI-4 da chip a modulo standard elettrico ITU-T G.959.1-2012-02 standard· Singolo alimentatore +3,3V funzionante Funzioni diagnostiche digitali integrate Intervallo di temperatura da 0°C a 70°C Parte conforme alla RoHS Supporto FEC (correzione errori in avanti)
100G QSFP28 ER4 ricetrasmettitore ottico 100G QSFP28 ER4 40Km 1310nm LC
Modulo ricetrasmettitore ottico 100G QSFP28 ER4, supporta 100 Gb/s e fino a 40 km di trasmissione su fibra SM, funziona in soluzioni di connessione IDC ad alta velocità e così via. Caratteristiche: Design MUX/DEMUX a 4 corsie Supporta 100GBASE-ER4 per una velocità di linea di 103,125 Gbps. LAN WDM TOSA / ROSA integrata per una portata fino a 40 km su SMF. Larghezza di banda aggregata >100 Gbps Connettori LC duplex Conforme allo standard IEEE 802.3-2012 Clausola 88 Standard IEEE 802.3bm CAUI-4 da chip a modulo standard elettrico ITU-T G.959.1-2012-02· Singolo alimentatore +3,3V funzionante Funzioni diagnostiche digitali integrate Intervallo di temperatura da 0°C a 70°C Parte conforme alla RoHS Supporto FEC (correzione errori in avanti)
100G QSFP28 ZR4 ricetrasmettitore ottico LC 100Gb QSFP28 ZR4 80Km 1310nm
Modulo ricetrasmettitore ottico 100G QSFP28 ZR4, supporta 100 Gb / se fino a 80 km di trasmissione su fibra SM, funziona in soluzioni di connessione IDC ad alta velocità e così via. Caratteristiche Design MUX/DEMUX a 4 corsie Supporta 100GBASE-ZR4 per una velocità di linea di 103,125 Gbps e OTU4 per una velocità di linea di 111,81 Gbps LANWDM Laser EML e ricevitore PIN con SOA Larghezza di banda aggregata >100 Gbps Connettori LC duplex Conforme allo standard IEEE 802.3-2012 Clausola 88 Standard IEEE 802.3bm CAUI-4 da chip a modulo standard elettrico ITU-T G.959.1-2012-02· Singolo alimentatore +3,3V funzionante Funzioni diagnostiche digitali integrate Intervallo di temperatura da 0°C a 70°C Parte conforme alla RoHS Supporto FEC (correzione errori in avanti)
100G LR1 10km SFP-DD Ricetrasmettitore ottico SFP-DD 100G LR1 10km
Il transceiver ottico 100G LR1 SFP56-DD, 100G SFP56-DD LR1, è progettato per l'utilizzo in collegamenti Ethernet 100 Gigabit fino a 10 km su fibra monomodale (SMF). È conforme agli standard SFP56-DD MSA, IEEE802.3CU, 100G Lambda 100G LR1 e 100GAUI-2 (senza FEC)1. Le funzioni di diagnostica digitale sono disponibili tramite l'interfaccia I2C, come specificato da SFP56-DD MSA. Il modulo incorpora un segnale ottico a 1 canale, con lunghezza d'onda centrale di 1311 nm, operante a una velocità di trasmissione dati di 100 Gbps. Questo modulo può convertire 2 canali di dati di ingresso elettrici a 53 Gbps (PAM4) in 1 canale di segnale ottico a 106 Gbps (PAM4), e può anche convertire 1 canale di segnale ottico a 106 Gbps (PAM4) in 2 canali di dati di uscita elettrici a 53 Gbps (PAM). L'interfaccia ottica utilizza un connettore Duplex LC. Il trasmettitore EML raffreddato ad alte prestazioni e il ricevitore PIN ad alta sensibilità offrono prestazioni superiori per applicazioni Ethernet a 100 Gigabit fino a collegamenti di 10 km.
100G QSFP28 DWDM Ricetrasmettitore PAM4 con doppio connettore CS 100G DWDM QSFP28
Il modulo ricetrasmettitore ottico 100G QSFP28 DWDM, supporta un sistema DWDM a 48*100 GB/s e una trasmissione fino a 80 km su fibra SM, funziona con soluzioni di connessione IDC ad alta velocità.
100G QSFP28 Bidi optical transceiver 100GBASE-SR bidirezionale QSFP28 850/900nm 100m DOM LC MMF modulo ricetrasmettitore ottico
Il modulo ricetrasmettitore ottico BIDI 100G QSFP28 è un ricetrasmettitore ottico collegabile con un'interfaccia connettore LC duplex per la comunicazione di dati a corto raggio e applicazioni di interconnessione che utilizzano la fibra multimodale (MMF). offre ai clienti una soluzione convincente che consente il riutilizzo dei loro 10 esistenti Infrastruttura MMF duplex da gb per la migrazione alla connettività Ethernet 100 gigabit.
lasciate un messaggio
lasciate un messaggio
Se .Sei interessato ai nostri prodotti e vuoi sapere più dettagli, ti preghiamo di lasciare un messaggio qui, ti risponderemo non appena saremo

Casa

Prodotti

Di

contatto